Wir spielen die Hits der letzten 300 Jahre!



Watt - Meer - Strand und Sand

Das norddeutsche Patientenradio in Schleswig Holstein


Home_temp_video_startseite_s182

Patientenfunk Elmshorn

Home Kontakt Datenschutz Impressum Zurück

Private Internetpräsenz - Webseite V7.54

Technik & DIY

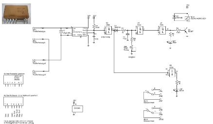
Schleifenstromerkennung analoge Telefonleitung

Copyright: Alle Rechte vorbehalten!

Nutzung NUR für ehrenamtliche Zwecke und private Nutzung

Seiten ID: 145






Diese Schaltung wird aktuell nicht weiter entwickelt, da keine Nachfrage erfolgt.

Das Projekt wird bis auf weiteres eingestellt.

Support über den Kontakt.


Schleifenstromerkennung_v1_0.pdf

Archivunterlage!

Service/Reparaturanfrage für DIY Projekte Wichtiger Hinweis: Es handelt sich bei Service/Reparaturanfragen um eine Unterstützungsleistung. Wir sind KEIN OFFIZIELLER Partner des Herstellers!  Service/Reparaturanfragen auf kommerzieller Basis leiten wir gern an einen Fachbetrieb weiter. Edit 26072021