Wir spielen die Hits der letzten 300 Jahre!



Watt - Meer - Strand und Sand

Das norddeutsche Patientenradio in Schleswig Holstein


Home_temp_video_startseite_s182

Patientenfunk Elmshorn

Home Kontakt Datenschutz Impressum Zurück

Private Internetpräsenz - Webseite V7.54

Technik & Repair

Auf diesen Seiten stellen wir kommentarlos

DIY und Reparaturprojekte vor.


Anpsrechpartner sind Kollegen aus dem Rundfunk,

Entwicklungsbereichen und dem Radio K.R.E.

Team.

Beachten Sie bitte, das alle hier gezeigten Bilder

urheberrechtlich geschützt sind! Diese Bilder

können sichbar und unsichtbar mit einem

Schutz versehen sein.


Gern werden Anfragen zu Bildern beantwortet.


Wir bitten um Verständnis, das wir Verstösse gegen

das Urheberrecht im Interesse des Inhabers

weiterleiten um Folgemassnahmen einzuleiten.



Technik

Repair

Gezeigte Firmenlogos und Namen können Urheberrechtlich geschützt sein. Abbildungen dienen nur der

Erklärung und Darstellung des Sachverhaltes.


Dieser Bilder sind Dokumentationen befreundeter Servicewerkstätten und dem Radio K.R.E Team.


Modulation Sciences - MY-B2 - Stereomaxx Reparatur

Der Modulations Sciences MY-B2 ist ein analog/digitaler Stereo-Prozessor. Eingesetzt um die Stereobasisbreite

für Radiosender in spektakulärer Weise zu verbreitern.


Das, wozu heute eine APP installiert wird (oder ein Häkchen in der Software gesetzt ist) macht diese

Kiste vollkommen eigenständig.





Als klassisches 19 Zoll - 1 HE Gerät kam der Stereomaxx

in den 90er Jahren auf den Markt.


Absolute Neuheit - als Pendant zum Orban 222A - der

allerdings nur „rein“ analog die Stereobreite verändern sollte.


Vergleicht man die Geräte wird klar, warum die Arebitsweise

sich so unterscheidet.


Der Orban 222A entnimmt dem Stereosignal die L-R Anteile,

schiebt diese durch einen Allpass - verändert somit die

Phasenlage - um diese dynmisch geregelt wieder dem

Originalsignal zu addieren. Verwendet wird der von Orban

als Hausmarke erklärte CA3280 - der getarnt als „ORBAN“

Special Part in den Geräten sitzt.


Wenig spektakulär ist das Ergebnis. Der 222A versteckt sein

Geheimnis in zwei vergossenen Modulen, die ORBAN gezielt

mit „Company-Confidential“ bezeichnet.


Das Innenleben ist weniger „geheimnisvoll“ und besteht aus

einer Handvoll Bauteile aus der Bastelkiste.


Orban hat schon immer gern „Module“ benutzt - und allbekannte

Schaltungstechnik als „Supergeheimnis“ zu schützen.


Mich erinnert das etwas an die bizarren Module der EXR Exciter -

sowie den Behringer-Kisten aus den 80er Jahren…


Stereomaxx - Innenansicht


Das Gerät ist einfach aufgebaut. Auch wenn sich zahlreiche Bauteile auf der Leiterplatte befinden, muss die nicht immer ein Indiz für eine hochkomplizierte

Arbeitsweise sein.


Bevor ich an dieser Stelle grossartig auf Funktionsweise und Sinn des Stereomaxx eingehe, beschreibe ich eine Schwachstelle, die dem Gerät oftmals

Probleme bereitet: Die drei Potys auf der Frontplatte.


Sie werden direkt auf die Leiterplatte gelötet und somit besteht der Halt einzig aus den drei PINS in der Platine. Sehr wenig, bedenkt man, das hier

durch Bewegungen an den ohnehin versenkten Knöpfen erhebliche Kräfte wirken. Die Folge sind Haarrisse an den Lötaugen - ein Knistern ist die Folge.

Ein mieser Fehler - der sich meistens nur sporadisch bemerkbar macht.


Hinzu kommen gewählten IC Sockel. Jene Federkontakte neigen oftmals dazu, nach längerer Zeit Kontaktprobleme zu produzieren. Das äussert sich

ebenfalls in Knistern oder Ausfällen, die sich im laufenden Betrieb nicht erklären lassen.



Stereomaxx - Fronplatte - Potys


Die drei Potys sind aufgeteilt in zwei Audio-Signalweg Poyts und einem DC Spannungsregler.


Width und Diffusion sind für ein analoges Audiosignal zuständig - wobei Depth eine Gleichpannung erzuegt, die auf einen AD-Wandler geht.

Diese Regelspannung bildet ein 8 BIT Signal, verknüft mit dem Systemtakt als Adressierung für das Zeitfenster der Verzögerung.


Schön kann man diesen Effekt hören, legt man ein 1KHz Testsignal auf EINEN Kanal des Stereomaxx und bewegt den Regler Depth. Die

Regelschritte sind dan hörbar als leichtes Knacken. Das ist KEIN Defekt.





Regler auf der Front - ohne Zentralbefestigung nur durch drei Lötpins gehalten.


Entfernte Potys - Reinigung der Löstellen. Dank der massiven

Durchkontaktierungen halten die Lötstellen einiges aus…

Da sich eine zusätzliche Halteplatte nur mit Aufwand befestigen lässt, konnte hier mit professionellem Heisskleber (nicht die Klebstoffe aus dem

Baumarkt) Abhilfe geschaffen werden. Da der Stereomaxx keiner ständigen „Änderung“ bedarf, ist diese Fixierung durchaus akzeptabel.

Der Einsatz


Analoge Sendesignale werden gern aufbereitet. Exciter, Compressor und Zusammensetzung der beiden Kanäle Links und Rechts spielen beim

Gesamteindruck des Senders eine grosse Rolle.  


Um die Basisbreite eines bereits fertigen Stereosignals zu verändern, müssen verschiedene Parameter berücksichtigt werden. Die Mono-Kompartibilität ist ein wichtiger Aspekt, damit das fertige Sendesignalauch auf handelsüblichen „Mono-Geräten“ auch noch brauchbar klingt.


Auch wenn typische FM-Sender immer weiter verdrängt werden - ist der Korrelationsgrad des Sendesignals ein wichtiger Parameter.

-   


Die Funktion


Der Stereomaxx ist kein Wunderwerk der Technik - sondern basiert auf einfacher Technik. Dabei unterscheidet er den analogen und digitalen

Teil. Dargestellt ist hier nur die grobe Funktionweise. Auf das Digitalteil wurde verzichtet.


Die beiden Eingangssignale LINKS und RECHTS werden durch einen Summierer geleitet. Am Ende befinden sich die Ausgangsstufen. Somit

durchläuft das Stereosignal erstmal das Gerät OHNE Bearbeitung.


Als erste Stufe zieht der Differenzverstärker die beiden Kanäle voneinander ab. Dabei entsteht das Summendifferenzsignal L-R

In diesem sind alle signifikanten Kanalunterschiede enthalten - die auch für den Stereoeffekt verantwortlich sind. Ohne weiter auf mathematische

Zusammenhänge einzugehen - wird genau dieses L-R Signal auf eine einfache Digitalverzögerung geleitet.


Abgesehen von einigen Besonderheiten addiert der Summierer dieses in der Zeit (nicht Phase) verschobene Signal wieder dem Original hinzu. Im

Gegensatz zum Orban 222A - erfolgt hier eine ECHTE Veränderung der Signal-Zusammensetzung- wobei der ORBAN das Signal nur in Abhängigkeit

der Pegelspitzen als „Add-On“ hinzufügt.




Broadcast Tauglichkeit


Für die Verbreiterung der Stereobasis (was bereits Blödsinn ist…) wird in das bereits durch Produzenten abgemischte Signal des

Tonträgers eingegriffen. Oftmals mit klanglich sehr fragwürdigen Ergebnissen.


An dieser Stelle sei auf die wichtigsten Prozessoren verwiesen, die sich mit dem Thema Stereo-Enhancement beschäftigt

haben.


- Behringer Edison (3D Prozessor)

- Crystal Phasematic

- Orban 222A

- Modulation Sciences Stereomaxx

- SPL Vitalizer

- Heller Audio Prisma


Alle Prozessoren verfolgen das gleiche Prinzip und bilden die Differenz aus LINKS und RECHTS.


Viele Musikproduzenten der 70er und 80er Jahre haben sich grosse Mühe, einen sauberen, runden MIX abzuliefern. Hinsichtlich der Stereoeffekte

hatte man in den 1960er Jahren etwas übertrieben - in der 70er Jahren machten die Schlager und Motown-Sounds das fette Klanbild aus. Die

80er Jahre bescherten viele Synthesizer-Flächen, die eine extreme Stereobreite mit sich brachten.


Moderne Produktionen ab 2000 klingen meistens nur noch „überladen-dick“. Das Ergebnis nennt sich „Lautheits-Wahnsinn“ -  oder „Loudness-War“.

Der Kampf um die grösste Lautstärke vernichtet auch jede Form der Dynamik. Musik verkommt zu einem „unhörbaren“ Brei.


Stereo-Basisbreite ist ein Fremdwort.


Diese modernen Produktionen lassen sich kaum noch sinnvoll bearbeiten und smit kommen auch analoge Prozessoren an ihre Leistungsgrenze.

Wichtig ist eine intelligente Begrenzung der erzeugten Effekte.

Oftmals geraten die Phasenprozessoren (das sind alle Geräte, die mit einem L-R Signal als Basis arbeiten) vollkommen ausser Kontrolle. Hier

hilft nur eine aktive Begrenzung des Effektes.



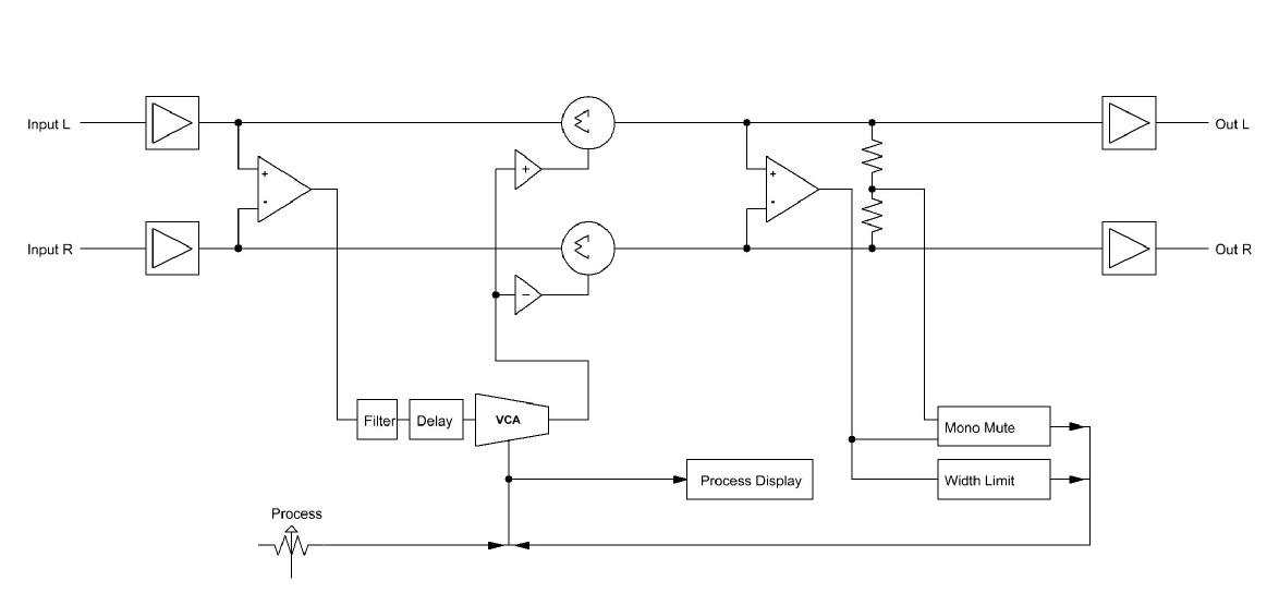
Blockschaltbild Orban 222A

Service/Reparaturanfrage für DIY Projekte Wichtiger Hinweis: Es handelt sich bei Service/Reparaturanfragen um eine Unterstützungsleistung. Wir sind KEIN OFFIZIELLER Partner des Herstellers!  Service/Reparaturanfragen auf kommerzieller Basis leiten wir gern an einen Fachbetrieb weiter. Edit 19062023

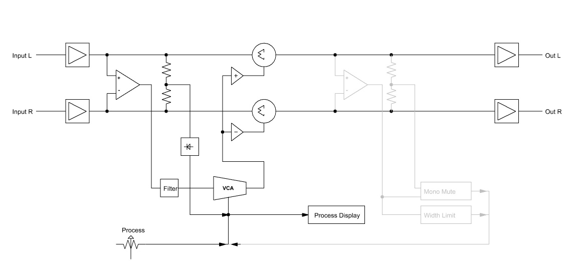
Blockschaltbild Modulation Scienes Stereo Maxx MYB2